在中国式现代化进程中推动全民健身高质量发展,不仅是一项体育任务,更是回应人民对美好生活向往的重要路径。随着“健康中国”“体育强国”等国家战略深入实施,如何借助二〇二五年全国群众体育工作会议的契机,把全
营口赛区大结局 山西龙城人三球完胜背后的战术密码与精神力量 当终场哨声在营口赛区响起,记分牌定格在山西龙城人三球完胜的比分上,现场的喧嚣不仅属于一场比赛的胜利,更属于一个赛区的大结局与一支球队的
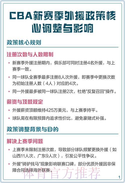
CBA联赛新赛季外援注册政策调整背后的深层变化 每到休赛期 CBA 联赛的外援流动都会牵动球迷神经而在新赛季到来之前外援注册政策的再度调整无疑成为最受关注的话题之一与其说这是一次简单的准入门槛变
布拉贝克以退为进与阿提亚掌控全局的决策哲学 在充满不确定性的时代,人们越来越意识到:真正重要的不是短期的胜负,而是如何在长期博弈中保持主动。表面上的“后退”和“停顿”,往往是为了在更长远的时间尺
当终场哨声响起那一刻记分牌上醒目的“0-5”并不只是一组冷冰冰的数字它更像是一面镜子映照出CMG群众足球邀请赛小组赛中两支球队在技战术储备心理准备以及临场应对上的巨大反差黑龙江哈尔滨队0比5不敌湖南永
当哨声在傍晚的球场上最后一次响起,全运会群众比赛七人制足球男子乙组预赛悄然落幕,但看台上还回荡着掌声与呐喊。这不仅是一轮简单的比赛收官,更像是一座城市、一群普通人,用汗水写下的一段集体记忆。相比职业赛